
陜煤建設渭南分公司第二安裝項目部喜獲陜煤集團神木紅柳林礦業公司致謝函

喜報!陜煤建設韓城分公司喜獲業主感謝信

陜煤建設銅煤公司第七項目部喜獲呼和浩特市新城區住房和城鄉建設局表揚信

陜煤建設咸陽分公司第一項目部榮獲“優秀共建單位”稱號

陜煤建設礦建三公司:喜報!一舉斬獲技術創新成果雙獎

陜煤建設內蒙古分公司承建項目通過“內蒙古自治區建筑業綠色施工工程”評審

陜煤建設銅煤公司年終盤點!創優成績單

陜煤建設韓城分公司:2項!再獲國家級榮譽

陜煤建設洗選煤運營公司第三項目部喜獲陜煤集團神木紅柳林礦業公司感謝函

陜煤建設渭南分公司第十一項目部在強基賦能中匯聚黨員“先鋒力量”

陜煤建設渭南分公司白樺林悅項目獲贊譽

陜煤建設漢中分公司喜獲陜鋼集團漢鋼公司感謝信

陜煤建設內蒙古分公司榮獲多項殊榮

陜煤建設新龍城直屬項目部喜獲銅川市“市級文明工地”稱號

陜煤建設銅煤公司承建的鄂爾多斯市泰寶酒店式公寓項目工程榮獲“2022年度內蒙古自治區建筑施工安全標準化示范工地”榮譽稱號

陜煤建設天工公司土建十七部承建的煤炭分質利用制化工新材料示范項目榮獲“5A優質精品工程”稱號

陜煤建設喜獲2023年工程建設科學技術獎

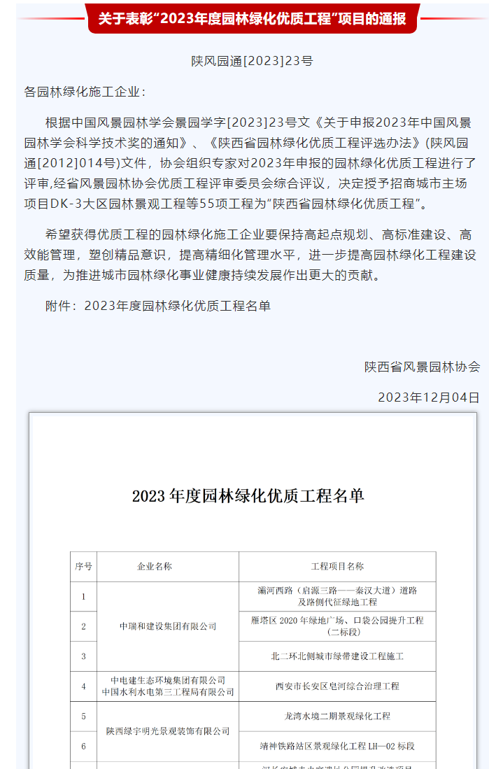
陜煤建設集團三個項目取得“園林優質工程”榮譽

喜報!陜煤建設韓城分公司兩項職工創新成果榮獲陜西省第七屆職工科技節職工創新成果優秀成果獎

陜煤建設洗選煤運營公司紅柳林洗煤廠項目部:科技創新促發展 QC成果再創佳績