
陜煤建設渭南分公司北斗星基增強系統運營服務中心基地建設項目喜獲“陜西省建筑業綠色施工工程”稱號

銅川新龍城項目一期幼兒園及地下車庫一期(西區)工程喜獲陜西省建筑業“綠色施工工程”榮譽稱號

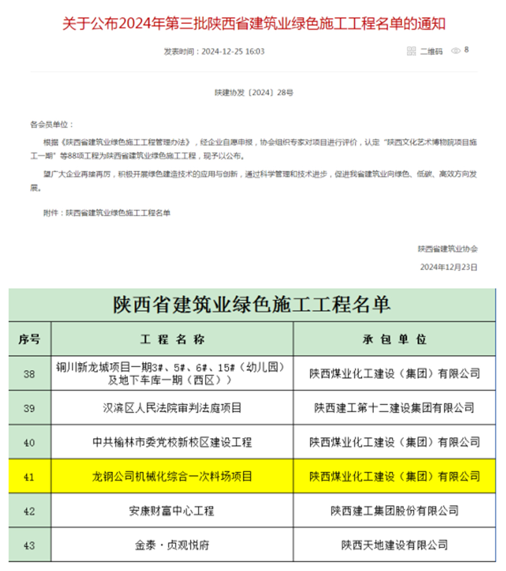
陜煤建設漢中分公司龍鋼一次料場項目獲得“綠色施工工程”榮譽稱號

喜訊!陜煤建設榆林公司再獲表揚信!

陜煤建設銅煤公司收到韓南社區居委會感謝信

陜煤建設機電安裝公司玉華項目部獲表揚信

陜煤建設榆林公司喜獲表揚信

喜報!陜煤建設機電安裝公司喜獲業主表揚信

榆林市西沙七萬噸水廠建設項目喜獲“榆林杯”

陜煤建設渭南分公司喜獲陜西彬長礦業集團有限公司生產服務中心表揚信和錦旗

陜煤建設西北分公司:QC成果助力企業高質量發展

陜煤建設礦建三公司3項QC成果斬獲一類成果獎

陜煤建設集團直屬第六項目部再次摘得大氣污染治理專項行動頭牌!

陜煤建設天工公司喜獲陜煤電力石門有限公司表揚信

陜煤建設路橋分公司紅檸鐵路修繕維修項目喜獲業主表揚信

陜煤建設內蒙古分公司:中煤建協QC成果再創佳績

陜煤建設韓城分公司:“QC” 創新成果斐然,科技賦能施工新征程

喜訊!陜煤建設銅煤公司四項QC成果獲獎

中共榆林市委黨校新校區建設工程被評為“陜西省建筑業創新技術應用工程”

陜煤建設路橋分公司神木中水綜合利用工程項目喜獲表揚信